
起源:yl6809永利
浏览量:
颁布功夫:2022-09-13
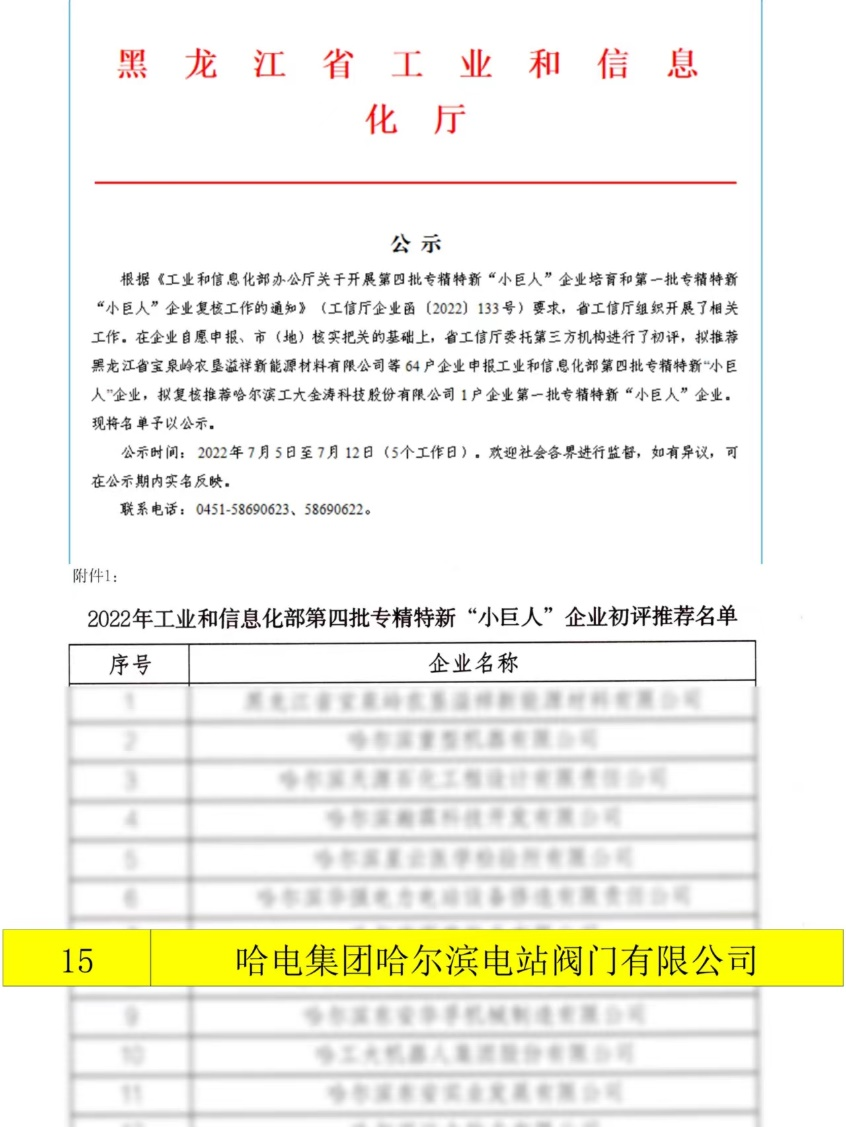
近日,凭据国度工信部统一部署,黑龙江省工业和信息化厅颁布《关于黑龙江省第四批专精特新“幼巨人”企业和第一批专精特新“幼巨人”复核通过企业名单的公示》,yl6809永利集团阀门公司凭借在高端阀门造作领域的综合实力和优异的自主创新能力,自刚刚荣获黑龙江省专精特新企业后,又成功参与专精特新“幼巨人”企业国度队。

专精特新是指国度为疏导中幼企业走专业化、精密化、特色化、新鲜化发展之路,加强自主创新能力和主题竞争力,不休提高中幼企业发展质量和水平而执行的沉大工程。国度级专精特新“幼巨人”企业是专一于细分市场、创新能力强、市场占有率高、把握关键主题技术、质量效益优的排头兵企业,是全国中幼企业评定工作中的最高档级、最具权威的荣誉称号。
yl6809永利集团阀门公司作为一家始建于1954年,专业化设计、造作火电、化工、核电、军工、新能源等高端领域配套阀门的厂家,占有世界一流的加工、检测、试验等设备,行业综合排名在全国近万家阀门厂中位列前茅。公司一向在积极为国度解决“卡脖子”工程而致力贡献自己的一份力量,这次成功斩获国度专精特新“幼巨人”企业荣誉称号,不仅是对公司综合实力的再次认可,更是对公司持久以来对峙自主创新,强化研发投入,维持技术当先的高度注定。公司将以这次获奖为契机,坚韧不拔地执行创新驱动战术,聚焦差距化发展,用主题技术及工匠心灵铸就行业精品,力争为我国高端阀门事业发展贡献更多力量,让中国智造闪灼世界舞台!