Information disclosure
ÐÅÏ¢¹«¿ª
ÒԳϴýÈË ÒÔÐÅÁ¢Éí
ʼÖÕÓÃÏÖ³¢ÊÔ¶¯Ú¹Êͳö²ú³ÏÐÅ¡¢¾­Óª³ÏÐÅ¡¢²úÆ·³ÏÐÅ¡¢ÔðÈγÏÐÅ¡¢·þÎñ³ÏÐÅ£¬Ê÷ÀÎÆóÒµ¸ßÖÊÁ¿·¢Õ¹µÄ³ÏÐÅ·á±®
nyba2

yl6809ÓÀÀû¼¯ÍŹ«¿ªÕ÷¼¯³ö²úºÏ×÷Ð͹©¸øÉ̲¼¸æ

ÆðÔ´£º

ä¯ÀÀÁ¿£º

°ä²¼¹¦·ò£º2025-12-12

ΪÉî¿Ì¹á³¹µ³µÄ¶þÊ®´ó¹ØÓڼӿ콨ÉèÏÖ´ú»¯²úҵϵͳµÄ²¿Êð£¬ÌáÉý²úÒµÁ´¹©¸øÁ´ÈÍÐÔÓ밲ȫ£¬yl6809ÓÀÀû¼¯ÍÅÏÖÃæÏòÉç»á¹«¿ªÕ÷¼¯»úе¼Ó¹¤Àà¡¢º¸½ÓÀà³ö²úºÏ×÷Ð͹©¸øÉÌ£¬ÕûºÏÓÅÖÊÉç»á×ÊÔ´£¬³ÉÁ¢³Ö¾Ã²»±äµÄºÏ×÷¹ØÏµ£¬¹²Í¬·þÎñ¹ú¶È³Á´óÄÜÔ´¹¤³ÌÓë¸ß¶ËÉ豸Ôì×÷ ¡£

Ò»¡¢yl6809ÓÀÀû¼ò½éÓëºÏ×÷¶¨Î»

yl6809ÓÀÀû¼¯ÍÅÓÉ¡°Ò»Î塱ÆÚ¼äËÕÁªÔ®½¨µÄ156Ïî³Áµã½¨ÉèÏîÖ÷ÕÅ6ÏîÑØ¸ï·¢Õ¹¶øÀ´£¬ÒÔ1951ÄêÂ½ÐøÆðÍ·½¨ÉèµÄ¹þ¶û±õ¡°Èý´ó¶¯Á¦³§¡±£¨µç»ú³§¡¢¹øÂ¯³§¡¢ÆûÂÖ»ú³§£©ÎªÖ÷Ì巢չ׳´ó£¬ÊÇÎÒ¹ú×îÔçµÄ·¢µçÉ豸ÑÐÔì»ùµØºÍ³ÉÌ×É豸³ö¿Ú»ùµØ£¬ÊÇÖÐÑëÖÎÀíµÄ¹ØÏµ¹ú¶È°²È«ºÍ¹úÃñ¾­¼ÃÃüÂöµÄ¹úÓгÁÒª¹Ç¸ÉÆóÒµ ¡£¼¯ÍÅÒµÎñº­¸ÇË®µç¡¢ºËµç¡¢Ãºµç¡¢Æøµç¡¢·çµç¡¢´¬²°¶¯Á¦×°Öá¢µçÆøÇý¶¯É豸¡¢µçÁ¦¹¤³Ì×ܳаüµÈÁìÓò£¬¾ß±¸´ÓÉè¼ÆÑз¢µ½Ôì×÷·þÎñµÄÈ«²úÒµÁ´ÄÜÁ¦ ¡£

ºÏ×÷¶¨Î» ¡£±¾´ÎÕ÷¼¯µÄ³ö²úºÏ×÷¹©¸øÉ̽«Éî¶È²Î¼Óyl6809ÓÀÀû¼¯ÍŸ߶ËÉ豸Ôì×÷»·½Ú£¬¹²Í¬·þÎñ¹ú¶È³Á´óÄÜÔ´¹¤³Ì½¨Éè ¡£ÄÉÈëyl6809ÓÀÀû¼¯Íųö²úºÏ×÷Ð͹©¸øÉ̿⣬°´ÏîÄ¿ÐèÒª²Î¼Ó¹¤ÐòºÏ×÷/¹¤Ðò±í°ü/À´Áϼӹ¤/×°ÅäÅäÌ׵ȣ¬Ö´Ðм¯ÍÅͳһµÄÖÊÁ¿¡¢°²È«¡¢½ø¶È¡¢³É±¾Óë±£ÃÜÒªÇó ¡£

ºÏÓó¡¾° ¡£»ðµç¡¢Ë®µç¡¢ºËµç¡¢ÐÂÄÜÔ´¡¢»·±£µÈ¸ß¶ËÉ豸²úÆ·µÄ¹Ø¼üÁ㲿¼þÔì×÷Ó뺸½Ó×°Åä»·½Ú£¬ÓÅÏÈÃæÏò¾ß±¸ÅúÁ¿»¯Óë¸ßÒ»ÖÂÐÔ½»¸¶ÄÜÁ¦µÄÆóÒµ ¡£

¶þ¡¢Õ÷¼¯ÁìÓòÓë·ÖÀà

£¨Ò»£©»úе¼Ó¹¤Àà

¾«ÃÜÁ㲿¼þ¼Ó¹¤¡¢½ðÊôÇÐÏ÷£¨³µ/ϳ/Ä¥/ï۵ȣ©¡¢îÓ½ð¼Ó¹¤£¨ÕÛÍä/³åѹ/¼¤¹âÇиîµÈ£© ¡£

£¨¶þ£©º¸½ÓÀà

½á¹¹¼þº¸½Ó£¨ÈçÖ§¼Ü¡¢ÏäÌ壩¡¢Ñ¹Á¦ÈÝÆ÷º¸½Ó£¨ÈçͲÌå¡¢·âÍ·£©¡¢ÌØÖÖ×ÊÁϺ¸½Ó£¨Èç²»Ðâ¸Ö¡¢Äø»ùºÏ½ð¡¢ÒìÖÖ¸Ö£©¡¢¶Ñº¸ÓëÄÍÄ¥ÄÍÊ´²ã¶Ñº¸ ¡£

Èý¡¢±¨ÃûǰÌáÓëÄÜÁ¦ÒªÇó

£¨Ò»£©Í¨Óûù´¡ÒªÇó£¨Á½Àà¾ùºÏÓã©

1.ÆóÒµ¹æÄ£ ¡£×¢²á±¾Ç®¡Ý1000ÍòÔª£¨ÈËÃñ±Ò£©£»¾ß±¸ÓëÉ걨ÁìÓòÏàÆ¥ÅäµÄÉ豸¡¢ÈËÔ±¡¢³¡µØÓë×ʽð±£ÏÕÄÜÁ¦ ¡£

2.×ÊÖʺϹæ ¡£ÒÀ·¨×¢²áµÄ¶ÀÁ¢·¨ÈË£¨¾ß±¸Í¨³£ÄÉ˰ÈË×ʸñ£©£¬½»Ò×ÅÆÕÕ¾­ÓªÁìÓò¸²¸ÇÉ걨Àà±ð£»ÎÞ³Á´óÎ¥·¨Î¥¹æ¼Í¼£¬½ü3Äêδ±»ÁÐÈëʧÐű»Ö´ÐÐÈËÃûµ¥ ¡£

3.²ÆÕþÇé¿ö ¡£ÓµÓÐÓÅÁ¼µÄóÒ×ŵÑԺͽ¡È«µÄ²ÆÕþ¹ÜÕÊÔì¶È£¬ÄÜÒÀ·¨½ÉÄÉÉç±£¼°Ë°ÊÕ ¡£

4.ÖÊÁ¿ÏµÍ³ ¡£Í¨¹ýISO9001ÖÊÁ¿ÖÎÀíϵͳÈÏÖ¤ÇÒÓÐЧÔËÐУ¬¾ß±¸ÃÀÂúµÄ¹©¸øÉÌÖÎÀíÔì¶È£¨Èç²É¹º½ÚÔì¡¢½ø»õ¼ìÑé¡¢²»ºÏ¸ñÆ·´¦Öõȣ© ¡£

£¨¶þ£©»úе¼Ó¹¤ÀàרÏîÒªÇ󣨼¤Àø¡°×î¼ÑÑ¡Ôñ¡±£¬ÔÊÐí¡°²¿ÃÅÂú×㡱£©

57A7AD6B1E56D143E06C552F17C_C526DECB_A0D3

·Öµµ×¢Ã÷£ºÂú×ã¡°É豸+ÈËÔ±+¹¤ÒÕ+¼ìÑé+²É¹º¡±ÎåÏîÕßΪAµµ£»Âú×ãÆäÖÐËÄÏîÕßΪBµµ£»Âú×ãÈýÏîÕßΪCµµ ¡£AµµÓÅÏÈÈëΧ£¬B/Cµµ¿É½øÈëÔì¾Í¿â²¢ÆÚÏÞ²¹ÆëÄÜÁ¦²î¾à ¡£

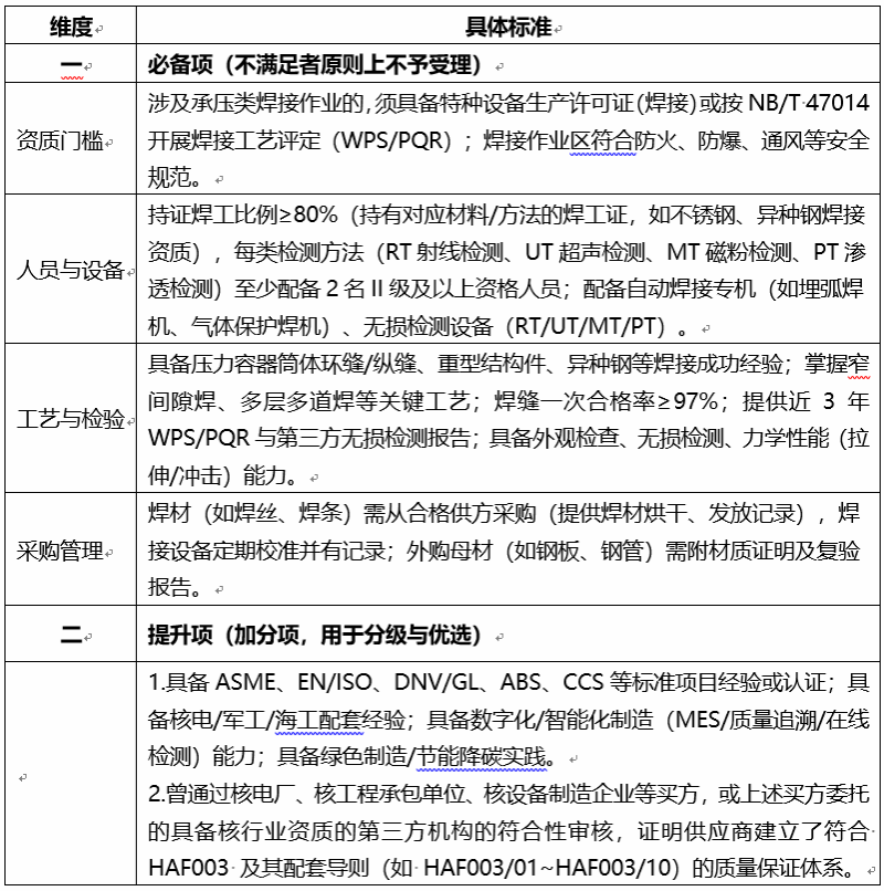
£¨Èý£©º¸½ÓÀàרÏîÒªÇó

2A6DB5012D062F07D6449E941B3_B7FF57E9_12BA0

·Öµµ×¢Ã÷£ºÂú×ãÈ«Êý¡°±Ø±¸ÏØßΪAµµ£»Âú×ã¡°±Ø±¸ÏÇҹؼüÖ¸±ê£¨ÈçÒ»´ÎºÏ¸ñÂÊ¡¢³ÖÖ¤º¸¹¤±ÈÀý¡¢¼ì²â×ÊÔ´ÅäÖã©´ïµ½ÌáÉý³ß¶ÈÕßΪBµµ£»ÆäÓàΪÔì¾Í¿â£¬ÆÚÏÞÕû¸ÄÌáÉý ¡£

ËÄ¡¢Õ÷¼¯Á÷³Ì

1.±¨Ãû½×¶Î£¨¿ËÈÕÆðÖÁ2026Äê1ÔÂ15ÈÕ£©

ÇкÏǰÌáµÄÆóÒµ°´¸½¼þ1£¨¡¶³ö²úºÏ×÷Ð͹©¸øÉ̸ù»ùÇé¿öµ÷²é±í¡·£©ÌîдÐÅÏ¢£¬²¢¸½¸½¼þ2£¨¡¶×ÊÖÊÄÜÁ¦×ôÖ¤×ÊÁÏÇåµ¥¡·£©ÒªÇóµÄÓйØÖ¤Ã÷Îļþ£¬·¢ËÍÖÁÖ¸¶¨ÓÊÏ䣨shiqiang@harbin-electric.com£© ¡£

2.ÎļþÉóºË

yl6809ÓÀÀû¼¯ÍÅ×é֯ר¼Ò¶Ô±¨Ãû×ÊÁϽøÐгõÉ󣬳ÁµãºË²éÉ豸ÅäÖᢹ¤ÒÕÄÜÁ¦¡¢¼ìÑé¼Í¼¡¢Òµ¼¨°¸ÀýµÈÊÇ·ñÇкÏÒªÇó£¬É¸Ñ¡³öÈëΧÆóÒµ ¡£

3.ÏÖ³¡ÆÀÉó

ÈëΧÆóÒµÐè½ÓÊÜÏÖ³¡ºË²é£¨¹¦·òÁíÐÐ֪ͨ£©£¬ÆÀÉóÄÚÈÝÔ̺¬£ºÉ豸ÏÖʵÔËÐÐ״̬¡¢¹¤ÒÕÎļþÆëÈ«ÐÔ£¨Èç¼Ó¹¤/º¸½Ó¹¤ÒÕ¹æ³Ì£©¡¢¼ìÑéÉ豸У׼¼Í¼¡¢ÖÊÁ¿ÏµÍ³Ö´ÐÐÇé¿ö£¨Èç²»ºÏ¸ñÆ·´¦ÖÃÁ÷³Ì£©¡¢²É¹ºÖÎÀí¹æ·¶ÐÔ£¨È繩¸øÉĮ̀ÕË£© ¡£

4.×¼Èë¾ö²ß

×ÛºÏÎļþÉóºËÓëÏÖ³¡ÆÀÉóÁ˾Ö£¬È·¶¨ºÏ¸ñ¹©¸øÉÌÃûµ¥²¢Ç©¶¨ºÏ×÷ºÍ̸£¬ÄÉÈëyl6809ÓÀÀû¼¯Íųö²úºÏ×÷Ð͹©¸øÉ̿⠡£

5.¶¯Ì¬ÖÎÀí

³¢ÊÔÄê¶È¸´ÆÀÓ뼨Ч·Ö¼¶£¨A/B/C£©£»¶ÔŪÐé×÷¼Ù¡¢³Á´óÖÊÁ¿/°²È«/»·±£±äÂÒ¡¢ÑϳÁÎ¥Ô¼µÈÇé¾°£¬²ÉÈ¡ÔÝÍ£¡¢½µ¼¶»òÇåÍË´ëÊ© ¡£

Îå¡¢ÁªÏµ·½Ê½

Ö¸¶¨ÓÊÏ䣺shiqiang@harbin-electric.com

ÓʼþÖ÷Ì⣺³ö²úºÏ×÷¹©¸øÉ̱¨Ãû-Àà±ð-¹«Ë¾È«³Æ-ÁªÏµÈË-µç»°

½ØÖ¹¹¦·ò£º2026Äê1ÔÂ15ÈÕ£¨ÒÔÓʼþ·¢Ë͹¦·òΪ׼£©

ÁªÏµ·½Ê½£ºÊ¯ÏÈÉú 0451-58590928

¸½¼þÏÂÔØ£º¸½¼þÄ£°å£¨¿ÉÖ±½ÓÌ£©

¸½¼þ1£º³ö²úºÏ×÷Ð͹©¸øÉ̸ù»ùÇé¿öµ÷²é±í£¨Ä£°å£©

¸½¼þ2£º×ÊÖÊÄÜÁ¦×ôÖ¤×ÊÁÏÇåµ¥£¨Ä£°å£©

¸½¼þ3£º¹Ø¼üÉ豸ÓëÈËÔ±ÅäÖÃ±í£¨Ä£°å£©

¸½¼þ4£º¹¤ÒÕÄÜÁ¦ÓëWPS/PQRÇåµ¥£¨Ä£°å£©

¸½¼þ5£º½üÈýÄêÒµ¼¨Óë¼ì²â»ã±¨Ä¿Â¼£¨Ä£°å£©

¸½¼þ6£º±£ÃÜÓëÇåÁ®³Ðŵ£¨Ä£°å£©

TOP
¡¾ÍøÕ¾µØÍ¼¡¿